国自然必追热点——免疫细胞之巨噬细胞
发布时间:2024-10-02
浏览次数:31719
作者:东极药物
巨噬细胞是当前国自然申请的热点之一,有关巨噬细胞研究的高分论文不断出现。那什么是巨噬细胞?我们该怎样进行巨噬细胞的相关研究?话不多说,马上进入到今天的内容~一、概述巨噬细胞是一种位于组织内的白血球,源自···
巨噬细胞是当前国自然申请的热点之一,有关巨噬细胞研究的高分论文不断出现。那什么是巨噬细胞?我们该怎样进行巨噬细胞的相关研究?话不多说,马上进入到今天的内容~
一、概述
巨噬细胞是一种位于组织内的白血球,源自单核细胞,而单核细胞又来源于骨髓中的前体细胞。
巨噬细胞的形成:体内多潜能造血干细胞,即原血细胞,分化为普通髓系祖细胞和普通淋巴样祖细胞-->普通髓系祖细胞分化为巨核细胞、红细胞、肥大细胞和成髓细胞-->成髓细胞分化形成单核细胞-->单核细胞分化形成巨噬细胞
巨噬细胞是免疫系统的重要组成部分,免疫系统又分为固有免疫系统和适应性免疫系统,而巨噬细胞主要在固有免疫系统中发挥作用。
巨噬细胞的作用过程:巨噬细胞的表面受体先感受细菌的存在-->表面受体主动捕获细菌-->巨噬细胞将捕获的细菌包裹在囊泡中,即吞噬体-->含有细菌的吞噬体被运送到吞噬细胞内部与溶酶体融合-->溶酶体释放各种强力化学物质和酶,杀死细菌
以上整个过程就是我们所熟悉的吞噬作用。而吞噬细胞在发挥作用的过程中一般存在三种状态:
l静息状态:巨噬细胞表面表达非常少的MHCⅡ类分子。
l致敏状态:静息的巨噬细胞收到某种信号后被激活。巨噬细胞吞噬功能增强,同时上调MHCⅡ类分子的表达,从而发挥抗原提呈细胞作用。
l超活化状态:当巨噬细胞直接收到“入侵”信号时,体积增大,吞噬效率提高,内部溶酶体的数量增加,同时分泌肿瘤坏死因子,杀死肿瘤细胞和被病毒感染的细胞,并辅助激活免疫系统中其他因子。
二、案例分析
在对巨噬细胞进行初步了解后,接下来我们通过这篇7.5分的文章,学习一下如何将巨噬细胞与科研相结合。

在分享开始之前,先进行一些简单的知识点小科普:巨噬细胞极化是指巨噬细胞在给定的空间和时间点被激活。
巨噬细胞的极化具有非常强的可塑性,可以整合多种信号。根据其表型和功能,巨噬细胞极化通常分为M1和M2两种类型。其中M1具有促炎作用,是经典活化的巨噬细胞;M2具有抗炎作用,能替代激活的巨噬细胞。
在肿瘤微环境中,M2极化的巨噬细胞又称为肿瘤相关巨噬细胞,对肿瘤的发展有利,因此,阻止M2极化是治疗肿瘤的有效途径。
接下来我们就一起看一下作者的研究思路吧~
01口腔鳞状细胞癌中内质网应激升高
首先,作者进行了免疫组化检测和WB检测。实验结果证明,肿瘤组织中内质网应激相关marker-PERK/ATF6和GRP78的表达显著高于对照组,表明口腔鳞状细胞癌组织中内质网应激升高。

A-D:免疫组化检测发现内质网应激相关蛋白在口腔鳞状细胞癌中表达升高
E-K:Western blot检测发现内质网应激相关蛋白在口腔鳞状细胞癌中表达升高
02内质网应激相关蛋白与口腔鳞状细胞癌不良预后密切相关
接着,作者进行了生存分析实验。生存分析图的结果显示,高表达组中PERK/ATF6和GRP78的生存期显著低于低表达组,进一步证明内质网应激相关蛋白与口腔鳞状细胞癌不良预后密切相关。

A-C:内质网应激相关蛋白与口腔鳞状细胞癌低生存率呈正相关
03内质网应激与口腔鳞状细胞癌患者巨噬细胞侵袭和PD-L1表达有关
随后,作者进行了免疫荧光、定时定量PCR和WB实验,结果发现肿瘤组织中内质网应激蛋白、巨噬细胞标志物CD68、外泌体PD-L1的表达均升高。
然后作者使用免疫荧光共表达PD-L1和CD68,确定PD-L1阳性巨噬细胞的占比。检测结果发现肿瘤组织中,PD-L1阳性巨噬细胞占比升高。因此,作者认为ER应激的发生与口腔鳞状细胞患者巨噬细胞中PD-L1表达上调有关。

A、C:免疫荧光检测发现肿瘤组织中内质网应激蛋白(PERK)和巨噬细胞标志物CD68表达升高
B、D:免疫荧光检测发现肿瘤组织中内质网应激蛋白(PERK)和PD-L1表达升高
E-G:qRT-PCR和Western blot检测肿瘤组织中PD-L1的表达升高
H-I:免疫荧光检测PD-L1阳性的巨噬细胞情况在肿瘤组织中升高
04内质网应激处理细胞分泌的外泌体刺激巨噬细胞M2极化
由于外泌体是各类细胞间的重要通讯器,因此作者假设ER应激的口腔小细胞释放外泌体,并上调巨噬细胞中的PD-L1表达。
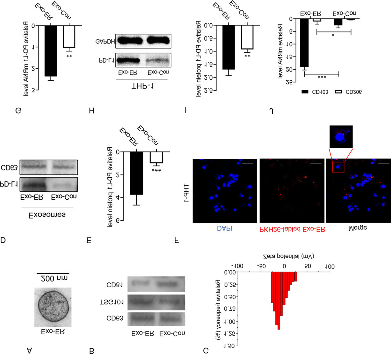
作者提取了OSCC来源的外泌体。通过TEM、纳米测定器和zeta电位分析,证实外泌体已从上清液中分离。紧接着通过WB检测外泌体的标志蛋白,说明外泌体提取成功。
为了证明外泌体携带PD-L1进入巨噬细胞,作者首先检测了内质网应激处理或未处理的外泌体中PD-L1含量,随后让巨噬细胞摄入PKH26标记外泌体。
最后作者检测巨噬细胞M2极化情况,发现巨噬细胞M2极化数量升高。
上述一系列的实验共同证明内质网应激处理细胞分泌的外泌体会刺激巨噬细胞M2极化,且可能是通过携带PD-L1实现的。

A:透射电子显微镜观察外泌体
B:Western blot检测外泌标志蛋白证明外泌体提取成功
C:Zeta电位证实了悬浮液中外泌体颗粒的稳定性
D-F:Western blot检测外泌体中PD-L1含量在内质网应激后升高
F:免疫荧光证明巨噬细胞摄入外泌体
G-I:qRT-PCR和Western blot检测内质网应激相关外泌体孵育的巨噬细胞中PD-L1的表达升高
J:qRT-PCR和Western blot检测内质网应激相关外泌体孵育的巨噬细胞M2极化升高
05内质网应激处理细胞外泌体通过携带PD-L1促进巨噬细胞M2极化
为了证实是外泌体中携带的PD-L1增强巨噬细胞M2极化,作者继续进行了下一步实验。
作者首先证明了PD-L1小干扰具有降低外泌体中的PD-L1含量的作用,其次通过qRT-PCR检测证明PD-L1小干扰降低巨噬细胞M2极化相关蛋白表达,说明了增强巨噬细胞M2极化的主要是外泌体中携带的PD-L1。

A-C:qRT-PCR和Western blot检测PD-L1小干扰能够降低外泌体中PD-L1含量
D-G:qRT-PCR检测PD-L1小干扰降低巨噬细胞M2极化
H-I:免疫荧光检测发现肿瘤组织积累的巨噬细胞为CD68、CD163和巨噬细胞(M2-极化巨噬细胞)
三、巨噬细胞相关研究方法和指标
01 M1型巨噬细胞
l诱导因子:IFN-γ、LPS和GM-CSF等。
l功能:高表达促炎因子,介导促炎反应;在机体受到感染时发生抗菌作用;可抑制肿瘤的形成;主要介导Th1型免疫反应。
l标志蛋白:IL1a、IL1b、IL6、NOS2、TLR2、TLR4、CD80、CD86等。
02 M2型巨噬细胞
l诱导因子:IL-4、IL-13、IL-10、M-CSF、TGF-β等。
l功能:高表达抑炎因子,介导抑炎反应;参与组织重建;可促进肿瘤形成;主要介导Th2型免疫应答。
l标志蛋白:CD115、CD206、PPARG、ARG1、CD163、CD301、Dectin-1、PDL2、Fizz1等。
四、其他
除了巨噬细胞极化外,与巨噬细胞相关的胞葬和抗原提呈也是近来国自然项目研究关注的热点。
01胞葬
胞葬即吞噬细胞对凋亡细胞进行处理和降解的过程。整个过程分为三步:
l寻找
①垂死细胞释放可溶性介质,介质中包含让吞噬细胞识别的“Find me”信号。
②凋亡细胞的核苷酸“Find me”信号通过Pannexin通道释放。
③非凋亡细胞的脂膜完整性被破坏,炎症信号直接被释放到细胞外。
l摄取
吞噬细胞迁移到凋亡细胞附近后,表面受体识别凋亡细胞的“Eat me”信号,并与之结合。
l降解
与垂死细胞结合后,吞噬细胞启动肌动蛋白重塑,质膜内陷及局部外溢形成吞噬体,通过胞吞作用将垂死细胞“吃掉”。
02抗原提呈
巨噬细胞捕获、内吞和表达自身或外来抗原,提呈给其他免疫细胞,作为启动免疫反应的一部分。此外,巨噬细胞还会分泌不同的趋化因子和各种强大的物质,影响适应性免疫细胞的激活。
那么今天的内容就到这里,你学会了吗?
文章出自:细胞实验外包 想了解更多请关注:http://www.dj-cro.com/













